• •
收稿日期:2025-10-15
修回日期:2025-12-23
出版日期:2026-01-13
通讯作者:
陈春茂
作者简介:陈霖(1997—),男,博士研究生,13121196975@163.com
基金资助:
Lin CHEN(
), Fangjie HU, Qinghong WANG, Chunmao CHEN(
)
Received:2025-10-15
Revised:2025-12-23
Online:2026-01-13
Contact:
Chunmao CHEN
摘要:
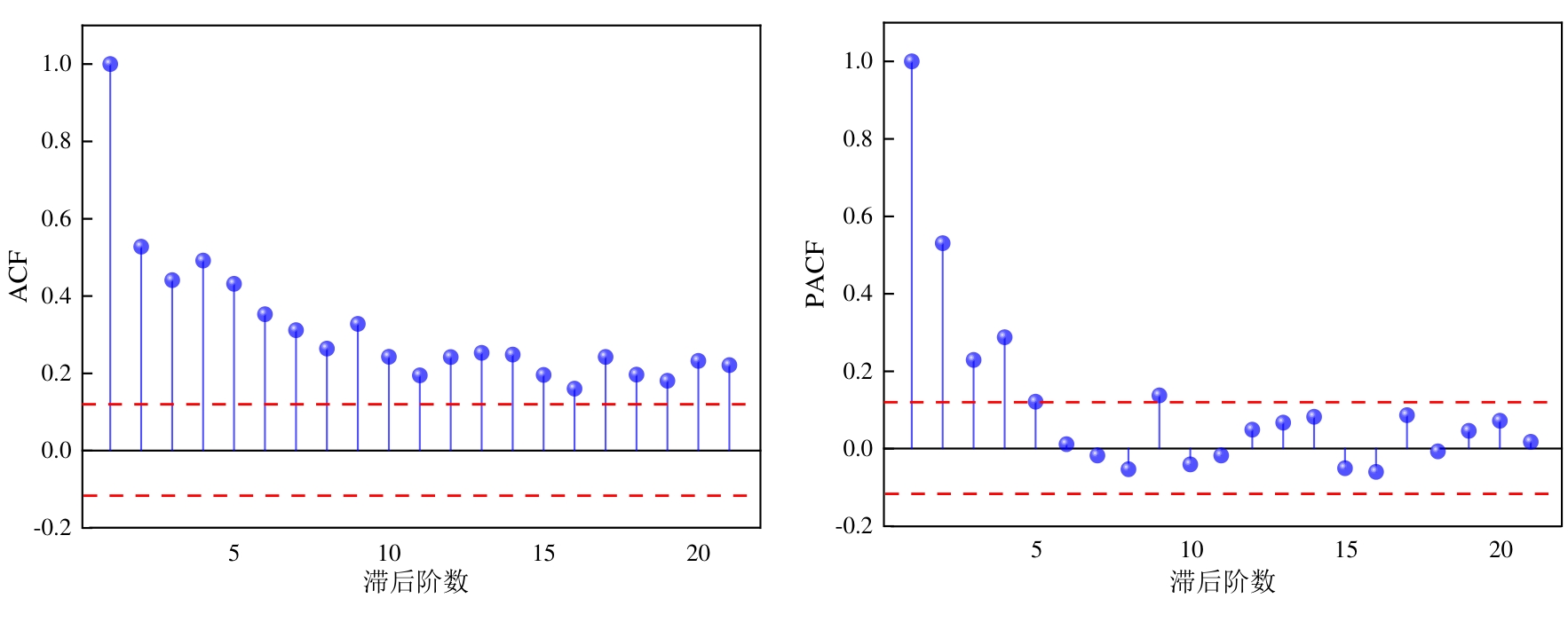
炼化污水厂进水化学需氧量(COD)波动幅度大,影响污水处理工艺的稳定运行和水质达标,但现有预测方法难以整合其时序及空间关联特征,无法实现高效预测。本研究提出了一种时序-空间双流卷积神经网络(TS-DSCNN)模型。该模型通过并行双流架构,分别利用一维卷积核挖掘COD时序规律,并挖掘瞬时水质参数电导率(EC)、氨氮(NH3-N)、悬浮固体(SS)与COD的关联关系,引入注意力机制自适应融合双流特征。实验结果表明,TS-DSCNN模型测试集决定系数(R2)达0.89,均方根误差(RMSE)为16 mg/L,性能显著优于长短时记忆网络(R2 = 0.81、RMSE = 20 mg/L)、卷积神经网络(R2 = 0.78、RMSE = 19 mg/L)等基准模型。消融实验结合沙普利可加解释(SHAP)验证了时序流的主导作用与双流架构的有效性,时序-空间特征深度融合(R2 = 0.89)优于单一空间流(R2 = 0.75)、单一时序流(R2 = 0.81)及简单特征拼接模型(R2 = 0.84)。SHAP分析与注意力权重分布(时序流权重集中于0.8~1.0,空间流权重集中于0.0~0.2)相互印证,明确时序流为预测主导因素、空间流为辅助因素。30天现场验证表明模型可有效跟踪COD波动趋势,多数时段平均绝对百分比误差低于10%,仅在水质剧烈波动时存在局部误差,整体稳定性与泛化性良好。本研究可以为污水处理过程的智能预警与优化调控提供有效技术支撑。
中图分类号:
陈霖, 胡方杰, 王庆宏, 陈春茂. 基于时序-空间双流卷积神经网络的炼化污水厂进水COD预测模型[J]. 化工学报, DOI: 10.11949/0438-1157.20251151.
Lin CHEN, Fangjie HU, Qinghong WANG, Chunmao CHEN. Prediction model for COD in petrochemical wastewater influent based on temporal-spatial dual-stream convolutional neural network[J]. CIESC Journal, DOI: 10.11949/0438-1157.20251151.
| [1] | 叶黄凡. 重质油炼制污水污染特性及其处理工艺的综合评价研究[D]. 北京: 中国石油大学(北京), 2021. |
| Ye H F. Characterization of heavy oil refinery wastewaters and comprehensive evaluation of the treatment processes[D]. Beijing: China University of Petroleum (Beijing), 2021. | |
| [2] | 陈霖, 刘浩威, 王庆宏, 等. 基于机器学习算法的炼化污水厂出水水质预测模型研究[J]. 工业水处理, 2025, 45(7): 81-93. |
| Chen L, Liu H W, Wang Q H, et al. Research on the prediction model of effluent quality in petrochemical industries wastewater treatment plants based on optimized machine learning algorithms[J]. Industrial Water Treatment, 2025, 45(7): 81-93. | |
| [3] | 杨百玉. 炼化点源污水DOM组成及其在预处理过程中的转化行为[D]. 北京: 中国石油大学(北京), 2024. |
| Yang B Y. Characteristics of dissolved organic matter in petrochemical point-source wastewaters and their transformation during pretreatment units[D]. Beijing: China University of Petroleum (Beijing), 2024. | |
| [4] | 寇悦. 炼油化工污水溶解性有机物组成及其在污水处理厂的转化行为[D]. 北京: 中国石油大学(北京), 2024. |
| Kou Y. Characteristics of dissolved organic matter in petrochemical wastewaters and their transformation along treatment processes[D]. Beijing: China University of Petroleum (Beijing), 2024. | |
| [5] | 胡海良. 基于节能环保的石油化工废水处理技术[J]. 化工设计通讯, 2023, 49(6): 12-14, 52. |
| Hu H L. Petrochemical wastewater treatment technology based on energy conservation and environmental protection[J]. Chemical Engineering Design Communications, 2023, 49(6): 12-14, 52. | |
| [6] | 何为, 岳留强, 唐智和, 等. 基于CNN-LSTM混合神经网络的炼化污水处理场COD排放浓度预测[J]. 西安石油大学学报(自然科学版), 2025, 40(1): 121-129. |
| He W, Yue L Q, Tang Z H, et al. Prediction of COD emission concentration of petroleum refining wastewater treatment plant based on CNN-LSTM hybrid neural network[J]. Journal of Xi'an Shiyou University (Natural Science Edition), 2025, 40(1): 121-129. | |
| [7] | 唐安中, 焦赟仪, 杨斌, 等. 石化行业污水处理厂智能化建设与探索[J]. 工业水处理, 2022, 42(7): 186-191. |
| Tang A Z, Jiao B Y, Yang B, et al. Intelligent construction and exploration of petrochemical industry sewage treatment plant[J]. Industrial Water Treatment, 2022, 42(7): 186-191. | |
| [8] | Cechinel M A P, Neves J, Fuck J V R, et al. Enhancing wastewater treatment efficiency through machine learning-driven effluent quality prediction: a plant-level analysis[J]. Journal of Water Process Engineering, 2024, 58: 104758. |
| [9] | Duarte M S, Martins G, Oliveira P, et al. A review of computational modeling in wastewater treatment processes[J]. ACS ES&T Water, 2024, 4(3): 784-804. |
| [10] | Ackermann A E F, Fani V, Bandinelli R, et al. Short-term prediction in an emergency healthcare unit: comparison between ARIMA, ANN, and logistic map models[J]. Forecasting, 2025, 7(3): 52. |
| [11] | Azuma D, Meléndez R, Ptaszynski M, et al. SVM, BERT, or LLM? a comparative study on multilingual instructed deception detection[J]. AI, 2025, 6(9): 239. |
| [12] | Liu W, Wang G Y, Fu J Y, et al. Water quality prediction based on improved wavelet transformation and support vector machine[J]. Advanced Materials Research, 2013, 726/727/728/729/730/731: 3547-3553. |
| [13] | Huang S Z, Song G Q, Chen W, et al. Time series–based detection on tailgating fare evasions using human pose estimation[J]. Journal of Transportation Engineering, Part A: Systems, 2022, 148(7): 04022035. |
| [14] | Xiao Y W, Xiu J H, Zhang Y C, et al. Multi-scale transition network approaches for nonlinear time series analysis[J]. Chaos, Solitons & Fractals, 2022, 159: 112026. |
| [15] | Yakut Y B. Short-term voltage loss prediction in PEMFCs using single-step and multi-step LSTM models[J]. International Journal of Hydrogen Energy, 2025, 144: 652-664. |
| [16] | Liu Y Y, Zheng H, Zhao J S. Enhanced water quality prediction by LSTM and graph attention network (L-GAT): an analytical study of the Pearl River Basin[J]. Water Research X, 2025, 28: 100383. |
| [17] | Yang Y H, Zhang P T, Wang Y L. An attention-based parallel model with sliding window decomposition algorithm for water quality prediction[J]. Journal of Water Process Engineering, 2025, 78: 108751. |
| [18] | Chen H L, Yang J B, Fu X H, et al. Water quality prediction based on LSTM and attention mechanism: a case study of the Burnett River, Australia[J]. Sustainability, 2022, 14(20): 13231. |
| [19] | Rene E R, Saidutta M B. Prediction of BOD and COD of a refinery wastewater using multilayer artificial neural networks[J]. Journal of Urban and Environmental Engineering, 2008, 2(1): 1-7. |
| [20] | Wu X, Chen M, Zhu T Y, et al. Pre-training enhanced spatio-temporal graph neural network for predicting influent water quality and flow rate of wastewater treatment plant: improvement of forecast accuracy and analysis of related factors[J]. Science of the Total Environment, 2024, 951: 175411. |
| [21] | Huang S, Xia J, Wang Y L, et al. Water quality prediction based on sparse dataset using enhanced machine learning[J]. Environmental Science and Ecotechnology, 2024, 20: 100402. |
| [22] | Li J W, Liu J, Tauqeer I M, et al. Water chemical oxygen demand prediction based on a one-dimensional multi-scale feature fusion convolutional neural network and ultraviolet-visible spectroscopy[J]. RSC Advances, 2025, 15(24): 19431-19442. |
| [23] | Liu W J, Wang J, Li Z H, et al. A hybrid improved dual-channel and dual-attention mechanism model for water quality prediction in nearshore aquaculture[J]. Electronics, 2025, 14(2): 331. |
| [24] | Liu L B, Tian X Y, Ma Y G, et al. Online soft measurement method for chemical oxygen demand based on CNN-BiLSTM-Attention algorithm[J]. PLoS One, 2024, 19(6): e0305216. |
| [25] | Cai W S, Li Y K, Shao X G. A variable selection method based on uninformative variable elimination for multivariate calibration of near-infrared spectra[J]. Chemometrics and Intelligent Laboratory Systems, 2008, 90(2): 188-194. |
| [26] | Flores J H F, Engel P M, Pinto R C. Autocorrelation and partial autocorrelation functions to improve neural networks models on univariate time series forecasting[C]//The 2012 International Joint Conference on Neural Networks (IJCNN). June 10-15, 2012, Brisbane, QLD, Australia. IEEE, 2012: 1-8. |
| [27] | Demir V, Zontul M, Yelmen İ. Drug sales prediction with ACF and PACF supported ARIMA method[C]//2020 5th International Conference on Computer Science and Engineering (UBMK). September 9-11, 2020, Diyarbakir, Turkey. IEEE, 2020: 243-247. |
| [28] | Boschetti A, Massaron L. Python Data Science Essentials[M]. Birmingham: Packt Publishing - ebooks Account, 2015. |
| [29] | Priyadarshini I. An explainable autoencoder-based feature extraction combined with CNN-LSTM-PSO model for improved predictive maintenance[J]. Computers, Materials & Continua, 2025, 83(1): 635-659. |
| [30] | Wang Q G, Li X, Qin Q. Feature selection for time series modeling[J]. Journal of Intelligent Learning Systems and Applications, 2013, 5(3): 152-164. |
| [31] | Qian R, Xiong X, Zhou J H, et al. CSA-SA-CRTNN: a dual-stream adaptive convolutional cyclic hybrid network combining attention mechanisms for EEG emotion recognition[J]. Brain Sciences, 2024, 14(8): 817. |
| [32] | Matsunaga S, Yamaoka H, Kawasaki M, et al. On the experimental study of tuyere model ablation and its heat transfer analysis[J]. Transactions of the Iron and Steel Institute of Japan, 1976, 16(6): 332-337. |
| [33] | Sujitha S M S, Subiramoniyan S, Mahil J, et al. Metaheuristic-optimized swin transformer with SHAP explainability for keratoconus classification from corneal topography maps[J]. International Ophthalmology, 2025, 45(1): 396. |
| [34] | Huang C, Xu J J, Qiu H, et al. Developing nurse-accessible hypertension prediction tools for low-income populations: a comparative analysis of machine learning algorithms with SHAP interpretation[J]. International Journal of Nursing Practice, 2025, 31(5): e70060. |
| [1] | 朱春梦, 李增, 柳楠, 赵云鹏, 石孝刚, 蓝兴英. 基于自编码器和多尺度符号转移熵的FCC沉降器跑剂故障检测[J]. 化工学报, 2025, 76(9): 4512-4523. |
| [2] | 郭旭, 贾继宁, 姚克俭. 基于优化CNN-BiLSTM神经网络的间歇精馏过程建模[J]. 化工学报, 2025, 76(9): 4613-4629. |
| [3] | 张茹, 朱传强, 张栋, 黄政, 肖雨果, 李明, 李长明. 采用高分子非催化还原脱硝的垃圾焚烧工艺伴生固废含氮污染物特征研究[J]. 化工学报, 2025, 76(9): 4944-4959. |
| [4] | 张荟钦, 赵泓竣, 付正军, 庄力, 董凯, 贾添智, 曹雪丽, 孙世鹏. 纳滤膜在离子型稀土浸出液提浓中的应用研究[J]. 化工学报, 2025, 76(8): 4095-4107. |
| [5] | 段浩, 王文超, 刘栋, 尹晓军, 胡二江, 曾科. 甲醇喷射时刻对甲醇/柴油双直喷发动机性能的影响[J]. 化工学报, 2025, 76(7): 3552-3560. |
| [6] | 高照, 吴熙, 夏丹, 张霖宙. 石油加工分子管理平台热力学及分离单元模块开发[J]. 化工学报, 2025, 76(7): 3212-3225. |
| [7] | 王芳, 马素霞, 田营, 刘众元. 基于LSTM动态修正一维机理模型的CFB机组NO x 排放浓度预测方法[J]. 化工学报, 2025, 76(7): 3416-3425. |
| [8] | 王金江, 鲁振杰, 安维峥, 杨风允, 秦小刚. ORC发电系统工艺过程预警诊断技术研究与展望[J]. 化工学报, 2025, 76(7): 3137-3152. |
| [9] | 王树宇, 薛志亮, 朱静, 付鑫, 周永刚, 胡一鸣, 黄群星. 废弃全钢胎颗粒热解过程中质量和形态变化研究[J]. 化工学报, 2025, 76(7): 3459-3467. |
| [10] | 杨鹏, 尤万里, 凌忠钱, 曾宪阳, 李允超, 林佳一, 王丽建, 袁定琨. 紧凑式三室RTO系统处理乙酸乙酯废气性能的实验研究[J]. 化工学报, 2025, 76(7): 3585-3595. |
| [11] | 李欣怡, 王功明, 王自鹏, 乔俊飞. 基于事件触发的污水处理过程水质智能预测研究[J]. 化工学报, 2025, 76(6): 2828-2837. |
| [12] | 李文亮, 纪成, 梁晨, 吴思辰, 陈石林, 孙巍, 翟持. 基于TDMN的青霉素浓度在线软测量[J]. 化工学报, 2025, 76(6): 2848-2858. |
| [13] | 吴与伦, 王振雷, 王昕. 基于对比学习的乙烯裂解炉运行工况识别方法[J]. 化工学报, 2025, 76(6): 2733-2742. |
| [14] | 杨浩杰, 刘春雨, 李雪娇, 于亮, 吕兴才. 低旋流配置下氨-甲烷-空气预混旋流火焰稳定性和排放特性[J]. 化工学报, 2025, 76(6): 3029-3040. |
| [15] | 朱迪, 高守建, 方望熹, 靳健. 水蒸气诱导相分离构筑海绵孔结构超亲水聚醚砜膜及其油/水乳液分离性能研究[J]. 化工学报, 2025, 76(5): 2397-2409. |
| 阅读次数 | ||||||
|
全文 |
|
|||||
|
摘要 |
|
|||||
京公网安备 11010102001995号