化工学报 ›› 2025, Vol. 76 ›› Issue (10): 5024-5034.DOI: 10.11949/0438-1157.20250389
金聘涵1,2(
), 魏新崇1,2(
), 姚敏1,2, 段金汤1,2(
), 顾雪萍1,2, 张才亮1,2, 冯连芳1,2
收稿日期:2025-04-14
修回日期:2025-05-15
出版日期:2025-10-25
发布日期:2025-11-25
通讯作者:
段金汤
作者简介:金聘涵(2000—),男,硕士研究生,22260330@zju.edu.cn基金资助:
Pinhan JIN1,2(
), Xinchong WEI1,2(
), Min YAO1,2, Jintang DUAN1,2(
), Xueping GU1,2, Cailiang ZHANG1,2, Lianfang FENG1,2
Received:2025-04-14
Revised:2025-05-15
Online:2025-10-25
Published:2025-11-25
Contact:
Jintang DUAN
摘要:
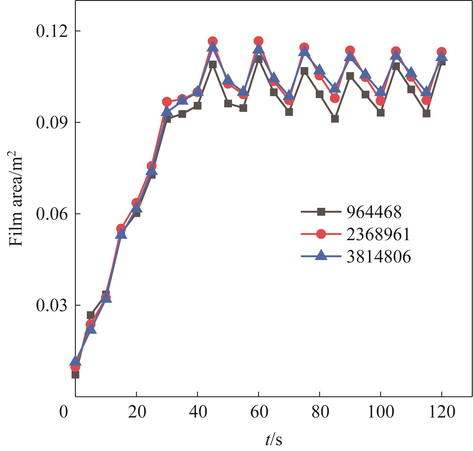
卧式双轴捏合脱挥器结构复杂,桨叶在重叠区域相互交错,对其流动成膜特性尚缺乏深入认识。采用基于重叠网格和VOF模型的数值模拟方法,系统研究了捏合脱挥器在黏度为50~1000 Pa∙s、转速为1~5 r·min-1下达到周期性稳态的成膜和表面更新特性。膜厚模拟数据与可视化装置测试结果吻合度高。脱挥器内形成不对称液位,不对称度受黏度和转速的综合影响。成膜面积随转速增加而增大,恒定转速下的成膜面积随黏度升高先迅速增加,后趋于平缓。捏合杆间的剪切拉伸作用显著,局部形成高速流体区域,有助于提高混合效率。表面更新主要发生在捏合杆抽出、捏合、“E”字形前后侧及进入区域,平均表面更新频率与搅拌转速呈线性关系。研究结果可为捏合脱挥器结构设计和工艺参数优化提供理论依据。
中图分类号:
金聘涵, 魏新崇, 姚敏, 段金汤, 顾雪萍, 张才亮, 冯连芳. 同向旋转卧式双轴捏合脱挥器的成膜和表面更新特性[J]. 化工学报, 2025, 76(10): 5024-5034.
Pinhan JIN, Xinchong WEI, Min YAO, Jintang DUAN, Xueping GU, Cailiang ZHANG, Lianfang FENG. Film formation and surface renewal characteristics of co-rotating horizontal twin-shaft kneading devolatilizer[J]. CIESC Journal, 2025, 76(10): 5024-5034.
| [1] | 冯连芳, 张才亮, 王嘉骏, 等. 聚合过程强化技术[M]. 北京: 化学工业出版社, 2020. |
| Feng L F, Zhang C L, Wang J J, et al. Polymerization Process Intensification[M]. Beijing: Chemical Industry Press, 2020. | |
| [2] | 奥尔布莱克. 聚合物脱挥[M]. 赵旭涛, 龚光碧, 谷育生, 等译. 北京: 化学工业出版社, 2005. |
| Albalak R J. Polymer Devolatilization[M]. Zhao X T, Gong G B, Gu Y S, et al trans. Beijing: Chemical Industry Press, 2005. | |
| [3] | 成文凯, 王嘉骏, 顾雪萍, 等. 聚合物搅拌脱挥设备及其CFD模拟研究进展[J]. 化工进展, 2016, 35(5): 1283-1288. |
| Cheng W K, Wang J J, Gu X P, et al. Progress on agitated apparatus for polymer devolatilization and its CFD simulation[J]. Chemical Industry and Engineering Progress, 2016, 35(5): 1283-1288. | |
| [4] | 康鹏, 武鹏, 金滟, 等. 车用聚丙烯材料螺杆脱挥技术的研究[J]. 石油化工, 2018, 47(3): 286-290. |
| Kang P, Wu P, Jin Y, et al. Study on screw devolatilizing technology of polypropylene for automobile[J]. Petrochemical Technology, 2018, 47(3): 286-290. | |
| [5] | 东升魁, 邹向阳, 孙聚华, 等. 乙丙橡胶干法脱挥工艺研究[J]. 弹性体, 2013, 23(6): 41-43. |
| Dong S K, Zou X Y, Sun J H, et al. Research on dry-process devolatilization technology of EPDM[J]. China Elastomerics, 2013, 23(6): 41-43. | |
| [6] | 陈果. 聚甲醛脱挥工艺的优化研究[D]. 长春: 吉林大学, 2017. |
| Chen G. The study on optimization of POM devolatilization process[D]. Changchun: Jilin University, 2017. | |
| [7] | 成文凯. 卧式双轴搅拌脱挥设备的成膜特性与传质过程强化[D]. 杭州: 浙江大学, 2019. |
| Cheng W K. Investigations of film formation characteristics and mass transfer intensification in the horizontal twin-shaft agitating devolatilizers[D]. Hangzhou: Zhejiang University, 2019. | |
| [8] | Hanimann K, Stibal W. Method and device for producing polyester granules and/or shaped parts with a low acetaldehyde content: US8470220[P]. 2013-06-25. |
| [9] | Wilhelm F, Finkeldei F. Batch polycondensation method and a rotating disc reactor therefor: EP1251957[P]. 2004-03-17. |
| [10] | 祁极冰, 王科峰, 杨通, 等. 聚合物脱挥强化设备与技术研究进展[J]. 合成橡胶工业, 2024, 47(3): 275-282. |
| Qi J B, Wang K F, Yang T, et al. Research progress in equipment and technology of intendifying polymer devolatilization[J]. China Synthetic Rubber Industry, 2024, 47(3): 275-282. | |
| [11] | 奚桢浩, 仇枭逸, 赵玲. 聚合物高效脱挥技术进展[J]. 化工进展, 2019, 38(1): 80-90. |
| Xi Z H, Qiu X Y, Zhao L. Advances in high-efficiency polymer devolatilization[J]. Chemical Industry and Engineering Progress, 2019, 38(1): 80-90. | |
| [12] | 成文凯, 颜金钰, 王嘉骏, 等. 卧式捏合反应器及其在聚合工业中的研究进展[J]. 化工学报, 2024, 75(3): 768-781. |
| Cheng W K, Yan J Y, Wang J J, et al. Research progress of horizontal kneading reactor and its application in polymerization industry[J]. CIESC Journal, 2024, 75(3): 768-781. | |
| [13] | Cheng W K, Wang J J, Gu X P, et al. Film formation and mass transfer characteristics in a horizontal self-cleaning twin-shaft kneader with highly viscous Newtonian fluids[J]. Industrial & Engineering Chemistry Research, 2021, 60(3): 1405-1411. |
| [14] | Chen X P, Wu J T, Sun J F, et al. Numerical investigation of film forming characteristics and mass transfer enhancement in horizontal polycondensation kettle[J]. Chinese Journal of Chemical Engineering, 2023, 63: 31-42. |
| [15] | Li L Q, Xie H G, He L, et al. Numerical investigation of twin-liquid film on spoked rotating disk reactor with highly viscous fluid[J]. Chemical Engineering Science, 2022, 255: 117666. |
| [16] | 罗彬彬. 卧式单轴自清洁搅拌釜气液分层流和传热过程数值研究[D]. 天津: 天津大学, 2017. |
| Luo B B. Numerical study of gas-liquid stratified flow and heat transfer in horizontal self-cleaning single-shaft stirred tank[D]. Tianjin: Tianjin University, 2017. | |
| [17] | 刘荣. 新型卧式搅拌装置特性研究与设计开发[D]. 天津: 天津大学, 2009. |
| Liu R. Study on the features of horizontal stirring devices and design process[D]. Tianjin: Tianjin University, 2009. | |
| [18] | Cheng W K, Ye Y, Jiang S X, et al. Mixing intensification in a horizontal self-cleaning twin-shaft kneader with a highly viscous Newtonian fluid[J]. Chemical Engineering Science, 2019, 201: 437-447. |
| [19] | 叶阳. 新型卧式双轴反应器的CFD模拟与传质研究[D]. 杭州: 浙江大学, 2019. |
| Ye Y. CFD simulation and mass transfer study of a novel horizontal twin-shaft reactor[D]. Hangzhou: Zhejiang University, 2019. | |
| [20] | Cheng W K, Xin S C, Chen S C, et al. Hydrodynamics and mixing process in a horizontal self-cleaning opposite-rotating twin-shaft kneader[J]. Chemical Engineering Science, 2021, 241: 116700. |
| [21] | 杨立森. 卧式单轴捏合反应器的混合特性数值模拟与功率研究[D]. 杭州: 浙江理工大学, 2023. |
| Yang L S. Numerical simulation of mixing characteristics and power study in the horizontal single-shaft kneader[D]. Hangzhou: Zhejiang Sci-Tech University, 2023. | |
| [22] | 成文凯, 张先明, 王嘉骏, 等. 卧式单轴捏合反应器流动与混合特性的数值模拟[J]. 化工学报, 2022, 73(5): 1995-2007. |
| Cheng W K, Zhang X M, Wang J J, et al. Numerical simulation of hydrodynamics and mixing characteristics in a horizontal single-shaft kneader[J]. CIESC Journal, 2022, 73(5): 1995-2007. | |
| [23] | 单纯. 卧式单轴自清洁搅拌釜数值模拟[D]. 天津: 天津大学, 2013. |
| Shan C. Numerical simulation of horizontal single-shaft self-cleaning stirred tank[D]. Tianjin: Tianjin University, 2013. | |
| [24] | Shuai Y, An S, Hong X D, et al. Numerical simulation of hydrodynamics and mixing characteristics of high-viscosity non-Newtonian fluid in twin-shaft kneaders[J]. Industrial & Engineering Chemistry Research, 2024, 63(13): 5931-5941. |
| [25] | An S, Liao Z W, Hong X D, et al. Hydrodynamics and film formation characteristics in a horizontal self-cleaning twin-shaft kneader for polymer devolatilization[J]. Journal of Applied Polymer Science, 2023, 140(4): e53350. |
| [26] | Becerra D, Zambrano A, Asuaje M, et al. Experimental and CFD modeling of a progressive cavity pump (PCP) using overset unstructured mesh (part 1): Single-phase flow[J]. Geoenergy Science and Engineering, 2024, 234: 212602. |
| [27] | Orlandi F, Muzzioli G, Milani M, et al. Development of a numerical approach for the CFD simulation of a gear pump under actual operating conditions[J]. Fluids, 2023, 8(9): 244. |
| [28] | Hirt C W, Nichols B D. Volume of fluid (VOF) method for the dynamics of free boundaries[J]. Journal of Computational Physics, 1981, 39(1): 201-225. |
| [29] | Brackbill J U, Kothe D B, Zemach C. A continuum method for modeling surface tension[J]. Journal of Computational Physics, 1992, 100(2): 335-354. |
| [30] | 邓斌, 戴干策. 圆盘反应器液膜表面更新数值模拟[J]. 化工学报, 2015, 66(4): 1407-1416. |
| Deng B, Dai G C. Numerical simulation of surface renewal frequency on vertically rotating disc[J]. CIESC Journal, 2015, 66(4): 1407-1416. | |
| [31] | Vijayraghvan K, Gupta J P. Thickness of the film formed on a vertically rotating disk partially immersed in a Newtonian liquid[J]. Industrial & Engineering Chemistry Fundamentals, 1982, 21(4): 333-336. |
| [32] | Danckwerts P V. Significance of liquid-film coefficients in gas absorption[J]. Industrial & Engineering Chemistry, 1951, 43(6): 1460-1467. |
| [33] | Wei X C, Yao M, Duan J T, et al. Characteristics of film flow in twin-blade counter-rotating reactor for polymer devolatilization[J]. Chemical Engineering Science, 2025, 314: 121828. |
| [1] | 燕子腾, 詹飞龙, 丁国良. 空调用套管式分流器结构设计及分流效果验证[J]. 化工学报, 2025, 76(S1): 152-159. |
| [2] | 段浩磊, 陈浩远, 梁坤峰, 王林, 陈彬, 曹勇, 张晨光, 李硕鹏, 朱登宇, 何亚茹, 杨大鹏. 纯电动车热管理系统低GWP工质替代方案性能分析与综合评价[J]. 化工学报, 2025, 76(S1): 54-61. |
| [3] | 郭松源, 周晓庆, 缪五兵, 汪彬, 耑锐, 曹庆泰, 陈成成, 杨光, 吴静怡. 火箭上升段含多孔板液氧贮箱增压输运数值研究[J]. 化工学报, 2025, 76(S1): 62-74. |
| [4] | 王俊鹏, 冯佳琪, 张恩搏, 白博峰. 曲折式与阵列式迷宫阀芯结构内流动与空化特性研究[J]. 化工学报, 2025, 76(S1): 93-105. |
| [5] | 赵子祥, 段钟弟, 孙浩然, 薛鸿祥. 大温差两相流动诱导水锤冲击的数值模型[J]. 化工学报, 2025, 76(S1): 170-180. |
| [6] | 曹庆泰, 郭松源, 李建强, 蒋赞, 汪彬, 耑锐, 吴静怡, 杨光. 负过载下多孔隔板对液氧贮箱蓄液性能的影响研究[J]. 化工学报, 2025, 76(S1): 217-229. |
| [7] | 孙九春, 桑运龙, 王海涛, 贾浩, 朱艳. 泥水盾构仓体内射流对泥浆输送特性影响研究[J]. 化工学报, 2025, 76(S1): 246-257. |
| [8] | 孔俊龙, 毕扬, 赵耀, 代彦军. 储能电池直冷热管理系统的模拟实验[J]. 化工学报, 2025, 76(S1): 289-296. |
| [9] | 曹潇风, 张华海, 王江云, 王利民. 锥形气体层流元件结构设计及流动特性研究[J]. 化工学报, 2025, 76(9): 4440-4448. |
| [10] | 贾志勇, 沈宪琨, 蓝晓程, 王铁峰. 气体密度对高压流态化影响的CFD-DEM模拟[J]. 化工学报, 2025, 76(9): 4383-4397. |
| [11] | 刘奕扬, 邢志祥, 刘烨铖, 彭明, 李玉洋, 李云浩, 沈宁舟. 加氢站液氢泄漏扩散特性与安全监测数值模拟研究[J]. 化工学报, 2025, 76(9): 4694-4708. |
| [12] | 邹家庆, 张肇钰, 张建国, 张博宇, 刘定胜, 毛庆, 王挺, 李建军. 碱水制氢电解槽极板通道中气泡的生成及演化性质[J]. 化工学报, 2025, 76(9): 4786-4799. |
| [13] | 陈昇, 李子争, 苗超, 白学刚, 李飞, 刘家璇, 李天天, 杨爽, 吕蓉蓉, 王江云. 大尺度密集场景高危氯气非均匀湍流扩散特性三维CFD模拟[J]. 化工学报, 2025, 76(9): 4630-4643. |
| [14] | 解勤勤, 翁俊旗, 林振利, 叶光华, 周兴贵. 固定床反应器中甲醇制芳烃工业催化剂结构影响的研究[J]. 化工学报, 2025, 76(9): 4487-4498. |
| [15] | 张帅, 徐嘉宇, 华蕾娜, 葛蔚. 气固系统的CG-DPM与MP-PIC耦合模拟方法[J]. 化工学报, 2025, 76(9): 4412-4424. |
| 阅读次数 | ||||||
|
全文 |
|
|||||
|
摘要 |
|
|||||
京公网安备 11010102001995号